Replies: 23 comments 45 replies
-
|
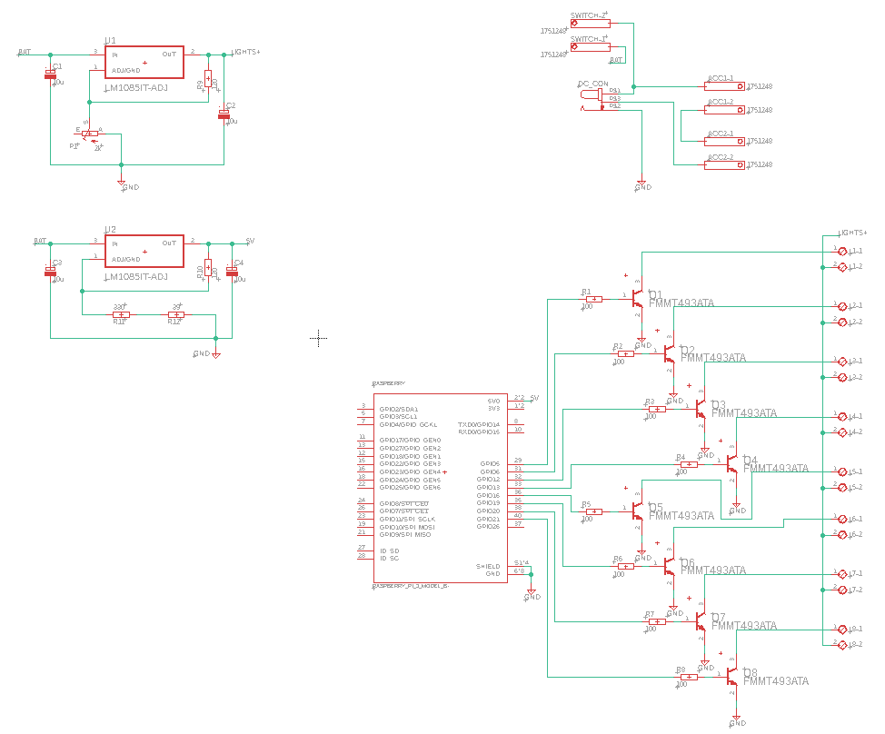
Light connector: |
Beta Was this translation helpful? Give feedback.
This comment has been hidden.
This comment has been hidden.
This comment has been hidden.
This comment has been hidden.
This comment has been hidden.
This comment has been hidden.
-
|
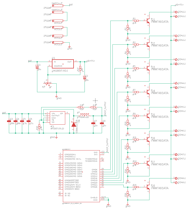
The voltage regulator for Raspberry supply needs to have parameters: output current - 1.34 it is better for Raspberry to have 2,5A (producer said that) |
Beta Was this translation helpful? Give feedback.
This comment has been hidden.
This comment has been hidden.
This comment has been hidden.
This comment has been hidden.
-
|
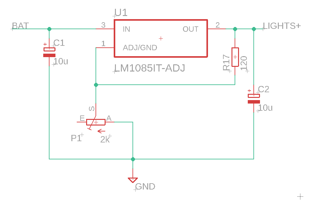
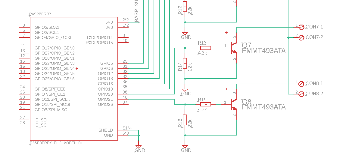
Bipolar transistor to turn on/off 12V supply for lights: |
Beta Was this translation helpful? Give feedback.
This comment has been hidden.
This comment has been hidden.
This comment has been hidden.
This comment has been hidden.
-
|
Capacitors: |
Beta Was this translation helpful? Give feedback.
This comment has been hidden.
This comment has been hidden.
-
Beta Was this translation helpful? Give feedback.
-
Beta Was this translation helpful? Give feedback.
-
|
potentiometer: https://www.piekarz.pl/05977-potencjometr-rm065-rm-p2-5x5-202/ |
Beta Was this translation helpful? Give feedback.
-
|
Shop list:
|
Beta Was this translation helpful? Give feedback.
-
Beta Was this translation helpful? Give feedback.
-
Beta Was this translation helpful? Give feedback.
-
|
To-do list before printing PCB:
|
Beta Was this translation helpful? Give feedback.
-
|
Raspberry supply voltage regulator: https://www.tme.eu/Document/949639eab2f7194baeac95dcad7e2dd3/AP1507x-DTE.pdf |
Beta Was this translation helpful? Give feedback.
-
|
The new power supply for Raspberry works fine. There is no heat problem. Below is an image of raspberry with the camera and LED turned on. |
Beta Was this translation helpful? Give feedback.
-
|
Pull-down resistor calculations |
Beta Was this translation helpful? Give feedback.
-
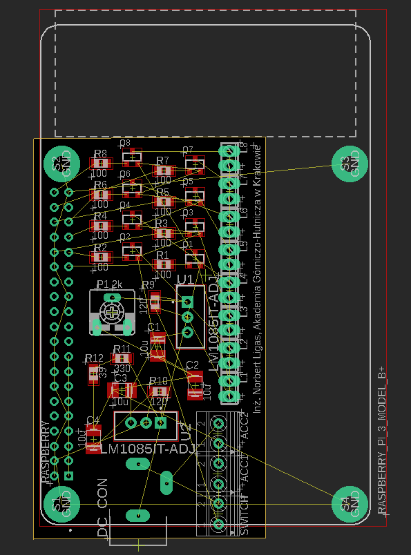
SchematicBoard |
Beta Was this translation helpful? Give feedback.












Uh oh!
There was an error while loading. Please reload this page.
-
All parts, documentation, and stuff about the PCB project.
Beta Was this translation helpful? Give feedback.
All reactions